¡ß Introduction
Á¹¾÷ÀÛǰ 8-4. ¹Ì·Î°ÔÀӱ⠱â´ÉÀ» °®´Â µðÁöÅнðè
- 16x16µµÆ®¸ÅÆ®¸¯½º¸¦ »ç¿ëÇÏ¿© ¹Ì·Î°ÔÀÓ±â´É°ú µðÁöÅнðèÀÇ ±â´É°¡Áö´Â ÀÛǰÀÌ´Ù.
- Á¤À°¸éü¿¡ ÄÁÆ®·Ñº¸µå¿Í µµÆ®¸ÅÆ®¸¯½º¸¦ °íÁ¤ÇÏ°í µµÆ®¸ÅÆ®¸¯½º°¡ Á¤¸éÀ»
ÇâÇÏ°Ô ÇÏ¸é µðÁöÅнðèÀÇ ±â´ÉÀ» ¼öÇàÇÏÁö¸¸ À§·Î ÇâÇÏ°Ô Çϸé 3Ãà °¡¼Óµµ ¼¾¼°¡ À̸¦
°¨ÁöÇØ¼ ¹Ì·Î°ÔÀÓ ±â´ÉÀ» ¼öÇàÇÒ ¼ö ÀÖ°Ô ¸ðµå¸¦ ÀüȯÇÑ´Ù.
¡ß Part List (3Ãà°¡¼Óµµ¼¾¼´Â MMA7361 ·Î Á¦°øµË´Ï´Ù)
- º»±¸¼ºÇ°Àº »óȲ¿¡ µû¶ó º¯°æµÉ¼öÀÖÀ½À» ¾Ë¸³´Ï´Ù.
- ±³ÀçÀÇ AM-3AXIS´Â ´ÜÁ¾À¸·Î MMA7361À¸·Î ´ëü Á¦°øÇÕ´Ï´Ù.

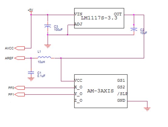
¡ß Circuit
[½ºÀ§Ä¡ ÀÔ·Âȸ·Î]
[ 16 x 16 µµÆ®¸ÅÆ®¸¯½º ¿¬°á ȸ·Î ]
[3Ãà °¡¼Óµµ ¼¾¼ Àü¿ø ¹× ¿¬°áȸ·Î(MMA7361»ç¿ë½Ã)]
[Àü¿øÈ¸·Î ºÎºÐ]
¡ß Photo Gallery
(º» À̹ÌÁö´Â »ùÇûçÁøÀ¸·Î Á¦°øµÇ´Â ºÎǰ°ú ´Ù¸¨´Ï´Ù.)
