µµ¼­(BOOK)
ŰƮ(KIT)
ƯÆÇ »óǰ
Á¹¾÷ÀÛǰ&ÀüÀÚ±âÃÊ
ÀÀ¿ë¸ðµâ
ÀüÀÚºÎǰ
¸ðÅÍ
±â±¸
¿£Å¬·ÎÁ®
°³ÀΰáÁ¦¿ë
 
°í°´¼¾ÅÍ °Ô½ÃÆÇ
ÀÚÀ¯°Ô½ÃÆÇ
MCU ÅëÇÕ °Ô½ÃÆÇ
°­ÁÂ-RaspberryPi
°­ÁÂ-µå·Ð(ÄõµåÄßÅÍ)
°­ÁÂ-¾ÆµÎÀ̳ë(±âÃÊ)
°­ÁÂ-¾ÆµÎÀ̳ë(ÀÀ¿ë)
½ÅÁ¦Ç°/½Å±â¼ú ¼Ò°³
DIY °øÀÛ °Ô½ÃÆÇ
À±±³¼öÀÇ ¿¬±¸½Ç Ä®·³
 
 
 
1 python_iot Á¦¾î & Åë½Å ÇÁ
 
 
2 ÀÚ·á½ÇÀÌ¿ë½Ã Âü°í»çÇ×
 
 
3 2024³â °©Áø³â (Ë£òãÒ´) »õ
 
 
4 »ç¹«½Ç ÀÌÀü ¾È³»
 
 
5 2023 °è¹¦³â »õÇØ º¹ ¸¹ÀÌ
 
 
 
 
 
 
 ¢Ï : 02-776-4868

 £Æ: 02-779-6757
À̸ÞÀϹ®ÀÇ
 
¢Ñ ÆòÀÏ(¿ù~±Ý) : 10~17½Ã
¢Ñ ÁÖ¸», °øÈÞÀÏ ÈÞ¹«
 
±¹¹Î822437-04-008415
¢Ñ ¿¹±ÝÁÖ : À̹ÎÈñ(¿È»ç(OHM»ç))
 
 
1 À±±³¼öÀÇ ¸¶ÀÌÅ©·ÎÇÁ·Î¼¼¼­ ¿ùµå
 
2 (ÁÖ)¼®¿µºê¶óÀ̽ºÅæ
 
ºñ¹Ð¹øÈ£ È®ÀÎ ´Ý±â
  Á¹¾÷ÀÛǰ&ÀüÀÚ±âÃÊ > Á¹¾÷ÀÛǰ ½Ã¸®Áî > Á¹¾÷ÀÛǰ8 > Á¹¾÷ ÀÛǰ 8-8_MP3 Ç÷¹À̾î
Á¹¾÷ ÀÛǰ 8-8_MP3 Ç÷¹À̾î
ÆÇ¸Å°¡°Ý : 86,000¿ø
Àû¸³±Ý¾× : 1%
  • ±³Àç :
  • ´Ù¿î·Î´õ :
  • DC¾Æ´äÅÍ :
  • MCU :
ÃÑ »óǰ ±Ý¾× 0 ¿ø
»óǰ¸í : Á¹¾÷ ÀÛǰ 8-8_MP3 Ç÷¹À̾î

 


¡ß Introduction 

Á¹¾÷ÀÛǰ 8-8. MP3 Ç÷¹À̾î

MP3 Ç÷¹À̾ Á¦ÀÛÇÏ·Á¸é ¿ì¼± MP3 ÆÄÀÏÀ» ÀúÀåÇϱâ À§ÇÑ ¸Þ¸ð¸® Ä«µå¿Í MP3 Àü¿ë IC¿¡ ´ëÇØ ÇнÀÇÒ Çʿ䰡 ÀÖ´Ù. ƯÈ÷ MP3 ÆÄÀÏÀº ¿ë·®ÀÌ Ä¿¼­ MCUÀÇ Ç÷¡½Ã ¸Þ¸ð¸®¿¡ ÇÁ·Î±×·¥°ú °°ÀÌ ³ÖÀ» ¼ö ¾ø±â ¶§¹®¿¡ SD(Secure Digital) Ä«µå¿Í °°Àº ¸Þ¸ð¸® Ä«µå¸¦ ÀÌ¿ëÇÏ¿©¾ß ÇÑ´Ù. ÀÌ SD Ä«µå¸¦ »ç¿ëÇÏ·Á¸é MCU¿ÍÀÇ Çϵå¿þ¾îÀûÀÎ ¿¬°á¹æ¹ý¿¡ ´ëÇØ ¾Ë¾Æ¾ß Çϸç, ¶ÇÇÑ µ¥ÀÌÅ͸¦ Àоî¿À±â À§Çؼ­´Â FAT¿¡ ´ëÇÑ Áö½ÄÀÌ ÇÊ¿äÇÏ´Ù. ÀÌ·¯ÇÑ ³»¿ëÀ» °øºÎÇϸç mp3 Ç÷¹À̾ Á¦ÀÛ ÇÒ ¼ö ÀÖ´Â ÀÛǰÀ» ¼Ò°³ÇÑ´Ù.

 

¡ß Part List(¡Ø KUT-128 MCUº¸µå, DC 5V ¾î´ðÅÍ º°¸Åǰ)



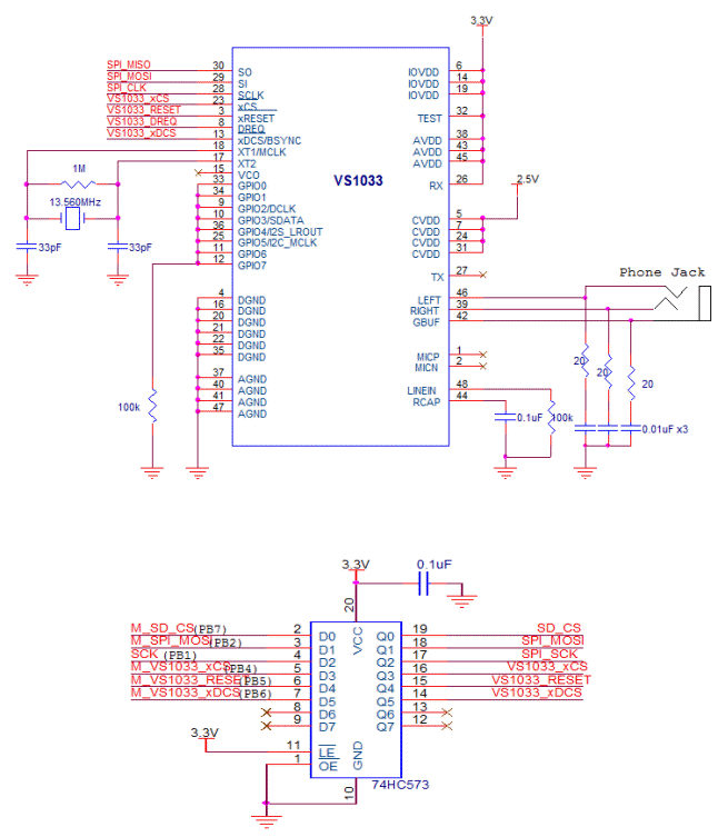
¡ß Circuit

[KUT-128 MCU º¸µå ȸ·Î]

[±×·¡ÇÈ LCD ȸ·Î]

[½ºÀ§Ä¡ ÀԷ ȸ·Î]


[MP3 ±¸µ¿ ȸ·Î]

[SD ¸Þ¸ð¸®Ä«µå Àü¿ë ¼ÒÄÏ È¸·Î] 

 

[Àü¾Ð º¯È¯ ȸ·Î]


¡ß Photo Gallery



 
 
ÀÔ±ÝÈ®ÀÎÈÄ 3~5ÀÏÀ̳» ¹è¼Û (Åä,ÀÏ,°øÈÞÀÏÁ¦¿Ü), µµ¼­»ê°£ 7ÀÏÀ̳» ¼ö·É

¡Ø ¼îÇνà ÁÖÀÇ»çÇ×
5¸¸¿ø ÀÌ»ó ±¸¸Å½Ã ¹«·á¹è¼ÛµË´Ï´Ù.
5¸¸¿ø¹Ì¸¸ ±¸¸Å½Ã 4,000¿øÀÇ ¹è¼Ûºñ¸¦ ºÎ´ãÇÏ¼Å¾ß µË´Ï´Ù.
µµ¼­»ê°£Áö¿ªÀº ¹è¼Ûºñ°¡ Ãß°¡µÉ ¼ö ÀÖ½À´Ï´Ù.
»óǰ ¼ö·ÉÈÄ »ç¿ëÇÏÁö ¾ÊÀ¸½Å °æ¿ì¿¡ ÇÑÇØ ¼ö·ÉÀϷκÎÅÍ 7ÀÏ À̳» ±³È¯ ¶Ç´Â Àû¸³±Ý 󸮰¡ °¡´ÉÇÕ´Ï´Ù.

±³È¯ÀÌ ºÒ°¡´ÉÇÑ °æ¿ì
*ÁÖ¹®»óǰÀÎ °æ¿ì ±³È¯/ȯºÒÀÌ ºÒ°¡´É
*±³È¯ÀÇ·Ú¸¦ Áֽų¯ÀÌ Á¦Ç°ÀÌ µµÂøÇѳ¯·Î ºÎÅÍ 4ÀÏÀÌ °æ°ú ÇßÀ» °æ¿ì
*°í°´´ÔÀÇ ºÎÁÖÀÇ·Î ÀÎÇÑ »óǰÀÇ º¯°æ ÈÑ¼Õ ¶Ç´Â ÆÄ¼ÕµÈ °æ¿ì

À̶§, »óǰºÒ·®À̳ª ÆÄ¼Õµî ÇÏÀÚ¿¡ ÀÇÇÑ ¹Ý¼Ûºñ¿ëÀº º»»ç¿¡¼­ ºÎ´ãÇϸç, °í°´º¯½ÉÀ¸·Î ÀÎÇÑ ±³È¯/¹ÝǰÀÇ ¹Ý¼Ûºñ¿ëÀº °í°´´Ô²²¼­ ºÎ´ã.
(´Ü, ÁÖ¹®³»¿ª°ú ´Ù¸¥ »óǰÀÌ ¹è¼ÛµÈ °æ¿ì¿¡´Â ¼ö·ÉÀϷκÎÅÍ 7ÀÏ À̳»¿¡ ±³È¯/¹ÝǰÀÌ °¡´É)
 


Copyright ¨Ï µµ¼­ÃâÆÇ ¿È»ç All Rights Reserved. ¢Ï : 02-776-4868 ,£Æ: 02-779-6757
»óÈ£¸í : ¿È»ç(OHM»ç) »ç¾÷Àå¼ÒÀçÁö : ¼­¿ïƯº°½Ã ¼ººÏ±¸ ¾Æ¸®¶û·Î 7±æ11,206È£
»ç¾÷ÀÚµî·Ï¹øÈ£ : 416-18-31168 [»ç¾÷ÀÚÁ¤º¸È®ÀÎ] Åë½ÅÆÇ¸Å¾÷½Å°í¹øÈ£ : Á¦2025-¼­¿ï ¼ººÏ-0591 È£
´ëÇ¥ : À̹ÎÈñ °³ÀÎÁ¤º¸ º¸È£ Ã¥ÀÓÀÚ : À̹ÎÈñ